霸气!深圳超过东京后,未来5年又定了2个目标
来源:深圳梦
发布日期:2016-11-28 00:15
坪山新闻网
分享:

 

随着华强北商圈的升级改造,在社会各高度关注“中国电子第一街”之时,我们不妨来看看今年发布的《深圳市商业网点规划(2016-2020)》,看看未来深圳各区在商业如何布局和发展!

据统计,以2015年底城市管理总人口计算,人均零售和餐饮面积达3.18平方米,深圳高于上海、香港、东京等城市的人均商业面积。深圳未来5年又定了2个目标:打造国际化消费中心f城市和全球采购分销中心。规划期内将发展“国际商业中心—市级商业中心—区级商业中心—社区商业—特色商业街区”五个层级的实体消费商业体系,分别满足消费者“超广域消费、一站式消费、一站式购物、便利购物与日常消费、特色消费”五种类型的消费需求。规划期内,大力促进实体商业网点电子商务应用,实现门店交易与网上交易融合发展。

深圳市商业网点规划(2016—2020)

各区政府、新区管委会,各市直有关单位,各有关协会、企业:

《深圳市商业网点规划(2016-2020)》已经市政府同意,现予印发,请认真组织实施。

特此通知。

深圳市经济贸易和信息化委员会

2016年6月14日

深圳市经济贸易和信息化委员会

一、总则

(一)编制目的

2012年8月,国务院印发《国务院关于深化流通体制改革加快流通产业发展的意见》(国发〔2012〕39号),明确要求各地进一步完善商业网点规划体系,将商业网点规划纳入城市总体规划中。为落实国发〔2012〕39号文件精神,更好地促进和引导深圳城市商业网点健康发展,进一步优化城市商业设施空间布局,改善商业发展环境和居民消费环境,市经济贸易和信息化委员会组织开展《深圳市商业网点规划(2016-2020)》的编制工作。在对全市商业网点进行普查及对现状深入分析的基础上,综合考虑深圳城市未来发展目标、交通布局、消费升级、电子商务发展等因素,编制深圳商业网点规划,构建与深圳城市发展相适应,布局合理、层次分明、功能健全、业态先进、配套完善的现代商业网点体系。

(二)规划范围

本规划范围为深圳市域。

(三)规划对象

各层级商业区、特色商业街区、商贸功能区,零售、批发、餐饮、居民服务、休闲娱乐等网点,电子商务平台和电子商务产业集聚区。

(四)规划期限

2016—2020年。

二、发展现状和面临形势

(一)发展现状

随着经济社会发展和居民消费水平的提高,深圳商业快速发展,规模不断扩大,现代化水平日益提高,形成较为完善的商业网点体系。

1.网点规模不断扩大。

截至2015年底,全市零售、餐饮和批发网点达30.4万个,营业总面积达6784.2万平方米,分别比我市第一个商业网点规划基期的2004年增长110.4%和334%,年均增长7.0%和14.3%。 以2015年底城市管理总人口计算,人均零售和餐饮面积达3.18平方米,高于上海、香港、东京等城市的人均商业面积。

2.网点结构不断优化。

网点呈规模化、集中化发展趋势。截至2015年底,全市5000平方米以上大型零售、批发网点总面积分别为2821.9万平方米和944.7万平方米,分别占零售、批发网点总面积的58.4%和80.8%,比2004年分别提高12.5和8.5个百分点。

网点空间分布趋于均衡。随着特区一体化深入推进,原特区外商业网点建设加快。2015年,原特区外商业网点总数达22.9万个,营业总面积4551.9万平方米,分别占全市商业网点总数和总面积的75.3%和67.1%,比 2004年分别提高11.3和13.6个百分点。

3.网点现代化水平不断提升。

网点连锁化程度不断提升。2015年,全市连锁商业网点总数为24228个,比2004年增长近2.5倍,连锁商业网点占总网点比重达8.2%,比2004年提高3.2个百分点。

电子商务应用不断深入。随着电子商务的快速发展,传统商业加快电子商务应用。全市90%以上的大型商业企业已建立网络销售平台,实现线上线下互动销售。2015年电子商务交易额达1.72万亿元,占全国同年总交易规模的8.3%,网络零售额达1670亿元,相当于同年社消零总额的33.3%。

4.现代商业网点体系基本形成。

2006年,深圳首次发布商业网点规划,引导了商业网点合理布局,现已基本形成“市级商业中心、区级商业中心、社区商业和特色商业街区”的消费商业体系,可满足“一站式消费、一站式购物、便利购物及选择性消费”等不同类型不同层次的消费需求。同时,在全市电子信息、服装、珠宝等优势传统产业带动下,形成了一批具有较大规模、较强影响力的专业市场,构筑了较为完善的商贸批发体系,形成商业与产业相互促进、融合发展的格局。

整体而言,深圳商业网点快速发展,但部分区域商业网点规模扩张过快、社区商业网点现代化程度不高、产业园区商业配套不足、商业区配套设施有待完善,缺乏有国际影响力的商业中心区。

(二)面临形势

未来几年,互联网及电子商务将对传统商业模式产生重大影响,信息流、资金流、物流以及居民消费模式都将发生巨大改变,对全市商业网点的发展提出了新的要求。

1.商业发展要与城市定位相匹配。

随着深圳的不断改革创新发展,城市发展竞争力逐年提高,要求深圳商业有新的定位。一是商业对外辐射力更强。深圳力争在“一带一路”建设中发挥枢纽作用,努力建成更具辐射力带动力的全国经济中心城市和更具竞争力及影响力的国际化城市。因此,未来深圳商业发展不仅应满足本地居民的需求,还应站在服务全球的角度,提供与全国经济中心城市和国际化城市相匹配的商贸服务,提高深圳对外吸引力和辐射带动能力。 二是商业发展更有质量。深圳发展进入质量时代,正着力推进标准、质量、品牌、信誉“四位一体”建设,促进经济社会各领域提质增效。未来深圳商业发展应适应城市发展要求,以不断提升居民生活品质、优化城市服务功能为导向,提高产品和服务质量,为全面打造“深圳质量”提供重要支撑。 三是商业发展更具创新力。深圳全面实施创新驱动战略,进一步加快实现从要素驱动、投资驱动向创新驱动转变,这要求商业加强创新,促进创新型商业业态和商业模式的发展,提高深圳商业的市场竞争力。

2.商业发展要与消费升级趋势相适应。

随着居民收入水平提高,居民消费升级加快。一是消费重点由商品消费向服务消费转变。未来居民消费将更多地投向服务和精神文化产品,文化娱乐、生活服务等支出将大幅增加。二 是消费特点由排浪式向个性化转变。在信息经济推动下,产品和服务定制将使消费者更进一步参与产品设计环节,促使个性化、多样化消费成为消费主流。三 是消费行为由购物向一站式消费转变。越来越多的消费者已不能满足于仅仅在商场购物,而是呈现出休闲、运动、娱乐、就餐、培训等多方面的消费诉求。 四是消费层次由基本消费向中高端消费转变。在居民收入水平增长的推动下,高端品牌消费、进口商品消费、跨境消费快速发展。因此,未来深圳商业网点的发展应更注重商业业态多元化组合,加强商业创新,引进国内外知名品牌,增强进口商品交易服务,丰富业种业态,增加商品品类,提高服务水平,满足消费升级需求。

3.商业发展要与互联网发展相融合。

在互联网、新一代信息技术快速发展的推动下,经济社会发展发生巨大变化,工业经济正逐步向信息经济转变,电子商务的兴起使信息流、资金流、物流等要素得到快速整合,不断影响和改变着传统商业模式及消费习惯。随着消费者对体验与便捷的双重需求,电子商务与传统商业的关系逐步从竞争到竞合再到融合,加速传统商业和电子商务的双向转型。传统商业将加强推广线上交易业务,实体商店的交易功能逐步弱化,转向以商品和服务的体验、品牌展示功能为主;电子商务将借助实体商店的展示和体验功能弥补自身的不足,线上线下融合的全渠道商业发展成为必然趋势,O2O、网上下单实体店取货、网上下单实体店发货、网商体验店等新型商业业态和商业模式将得到快速发展。因此,未来深圳商业网点的发展应顺应业种业态融合、跨界、全渠道运营的发展变化,引导与互联网相结合的新型体验式业态、保税展示交易等业态的合理布局发展,推动传统商业与互联网商业的融合发展。

4.商业发展要与城市交通发展相结合。

随着深中通道、广深港客运专线、厦深铁路等重点城际交通项目的规划建设和投入运营,深圳路网交通规划进一步向周边城市延伸,直接加强了深圳与香港、中山、东莞、广州、惠州等珠三角周边城市及海西经济圈城市的联系,有利于深圳商业的对外发展,推动深圳商业在区域范围内辐射地位的提升。深圳市内交通在全市轨道交通的密集分布和建设下,正逐步形成完善的公共轨道交通服务网络,将明显提高全市商业的通达度和便捷性。未来深圳商业网点的发展应充分结合城际大型交通枢纽节点及轨道交通主要站点进行合理布局和发展,打造高铁经济商圈及一批轨道站点新商业聚集区,促使全市商业网点布局更为均衡,对外辐射能力显著增强。

三、指导思想、基本原则、规划策略和发展目标

(一)指导思想

全面贯彻党的十八大和十八届三中、四中、五中全会精神,深入贯彻落实习近平总书记系列重要讲话和对深圳工作的重要批示精神,按照深圳建设现代化国际化创新型城市的总体发展要求,以,以提高居民生活质量为根本,以扩大内需、提高深圳商业对外辐射能力为导向,引导商业网点合理布局,促进商业模式和业态创新,统筹协调实体商业与互联网商业发展,形成规模适度、布局合理、层次分明、业态先进、线上线下融合的现代商业网点体系。

(二)基本原则

1.以人为本,引导消费。

突出以人为本的发展理念,结合消费升级趋势,坚持满足需求与创造需求并重,引导商业模式和业态创新,创新供给方式,推动新消费发展,以供给侧改革促进消费升级和产业转型。

2.统筹规划,协调发展。

综合考虑城市空间、交通建设、土地利用、自然人文环境等因素,合理布局商业网点,促进商业与人口、城市空间、交通设施和自然环境等方面的协调发展。

3.分类指导,提升功能。

根据城市发展中心区、新建城区、重点发展片区、大型社区、各类产业园区的不同特点和条件,发展层次分明的商业网点体系,实行分类指导,引导不同层级的商业网点合理布局。

(三)规划策略

1.拓宽商业服务辐射范围。

以建设国际化消费中心和全球采购分销中心为目标,立足深圳、面向全球,布局高层级商业发展集聚区、提升商业服务水平,拓宽商业辐射范围,构建与深圳作为全国经济中心城市相匹配的商业网点体系。打造国际商业中心,满足高端消费需求,树立深圳商业新标杆,提高深圳商业国际影响力。发展跨境电子商务集聚区,建设全球进口商品交易中心,丰富深圳国际商品品类,提高深圳商业对外辐射力。 打造国际级商贸功能区,建设全球商品采购中心和分销中心,提升深圳在国际商品贸易中的地位。

2.推动线上线下商业融合发展。

引入与互联网相结合的新型商业业态,鼓励传统商业向体验、展示、专业商业综合体等业态转型升级,引导实体商业结构优化和功能级别提升,集约利用商业空间;积极发展电子商务,促进各类电子商务集聚区发展,搭建跨境电子商务平台,完善电子商务配套设施,拓展互联网商业空间,实现实体商业与互联网商业融合发展,形成互联网时代以消费者需求为中心的“多层级实体商业+互联网商业”的新型商业网点体系,突破消费空间和时间限制,最大限度满足消费者体验消费、享受服务的需求。

3.引导商业转型升级。

顺应居民消费升级趋势,以需求为导向,结合商业网点发展基础与特点,推动网点业态、商业模式创新。引导零售+餐饮、零售+休闲娱乐、批发+供应链金融等跨界业态及新商业模式发展,推动商业与供应链管理、金融、旅游等关联产业融合发展。引导商圈扩展商业空间,加强国际品牌体验店、旗舰店、全球精品百货店、高档特色餐饮及各类新型跨界商业业态和定制业态聚集。

4.完善网点布局及配套。

加强高铁经济商圈及轨道站点商业集聚区建设,引导商业沿轨道交通聚集发展。加强城市商业公共配送设施建设,完善商业物流配送体系。加强重点商业区交通基础设施、公共配套设施、绿化景观设施、地下商业空间建设,营造良好的商业发展环境。

(四)发展目标

规划期内,大力引导实体商业网点合理布局,促进商业模式和业态创新发展,提升商业发展质量,增强对外辐射力,形成“多层级实体商业+互联网商业”的新型商业网点体系,努力把深圳打造成引领珠三角、服务全国、辐射全球的国际化消费中心和全球采购分销中心。

1.总量目标。

——商业网点的总体规模保持适度增长。全市社会消费品零售总额保持稳定增长,年均增长率在8%左右,2020年实现社会消费品零售总额7300亿元;商业总面积年均增长率控制在5%以内,到2020年控制在8500万平方米以内。

——商业网点的现代化水平进一步提高。连锁商业网点占商业网点总数的比例达到11%以上;电子商务交易额实现快速增长,年均增速保持在15%以上,2020年电子商务交易总额突破3.5万亿元,其中网络零售额达到3500亿元以上。

——商业网点的对外辐射能力进一步增强。到2020年,有5个以上年交易额超100亿元的大型专业市场,13个以上交易额超100亿元的电子商务平台。

3-1 深圳商业网点发展指标

 

2.

布局目标。

——实现商业布局与轨道交通建设紧密结合。充分发挥城市轨道交通及高铁枢纽站点对商业布局的引导和聚集作用,沿地铁一号线、二号线、四号线及深圳北站,聚集罗湖“金三角”国际商业中心、华强北—深业上城消费电子国际商贸区、福田中心商业区、宝安中心商业区、南山后海商业中心、龙华新城商业中心区等多个重点商业中心区,带动和引领全市商业发展,为深圳打造国际化消费中心城市提供支撑。

——实现东中西区域商业布局更为均衡。贯彻落实全市“东进发展战略”,弥补东部地区商业发展不足,加强东部地区商业集聚区布局规划,提升龙岗中心商业区发展水平,使其作为市级商业区承担深圳东部地区发展的综合服务枢纽功能。 加强坪山新中心、龙岗墟、布吉、坂田、横岗、葵涌等区级商业区的规划建设,与福田、南山、龙华、宝安、光明等商业中心区协同发展,逐步实现全市东中西区域商业发展均衡布局。

——构建更为完善的商业网点体系。构建现代“实体商业+互联网商业”网点体系,即以“国际商业中心市级商业中心区级商业中心社区商业特色商业街区”的多层级实体消费商业体系满足市内外消费者多样化消费需求;以“国际商贸功能区-市级商贸功能区”的商贸批发体系布局满足市内外企业采购需求;以“电子商务平台、跨境电商展示交易平台、电子商务集聚区”组成的互联网商业体系满足新型消费与批发模式需求,并实现线上线下商业的融合发展。

四、实体消费商业体系布局规划

规划期内将发展“国际商业中心—市级商业中心—区级商业中心—社区商业—特色商业街区”五个层级的实体消费商业体系,分别满足消费者“超广域消费、一站式消费、一站式购物、便利购物与日常消费、特色消费”五种类型的消费需求。规划期内,大力促进实体商业网点电子商务应用,实现门店交易与网上交易融合发展。

表4-1实体消费商业体系一览表

商业等级

服务类型

定义

业态导向

分布及数量

国际

商业中心

超广域消费

高端商服业高度集聚,以满足国内外消费群体个性化、高端化消费需求为主,以旅游服务为辅,夜间经济活跃,客流中有较高比例的境外人士,具备超广域辐射能力。功能上涵盖高端零售、餐饮、文化休闲娱乐和旅游等功能,营业面积超过60万平方米,年销售额100亿元以上,零售收入占商业中心总收入的比重不超过55%。

鼓励发展的业种业态:国际知名主题购物中心、全球精品百货店、国际品牌体验店、旗舰店、高端特色主题商场、连锁品牌专卖店、高档的特色餐饮和影剧院、滑冰场等文体娱乐设施及各类新型跨界商业业态、定制业态;控制发展的业种业态:摊位式的专业(批发)市场、仓储式商场、家具专业店、独立大型综合超市;禁止发展的业种业态:农贸市场(对已有的农贸市场,应进行升级改造)、旧货市场。

罗湖“金三角”国际商业中心(1个)

市级

商业中心

一站式消费

商业高度聚集,服务功能完善,以满足本地居民、外来消费者购物、餐饮、文化、休闲娱乐和金融服务等一站式消费需求。商业面积在30万平方米以上,日均客流量超过30万人次,年营业额逾50亿元,零售业所占营业收入比例约60%。

鼓励发展的业种业态:都市型购物中心、大中型百货店、品牌专卖店、专业店、定制业态、特色餐饮、休闲娱乐以及各类新型跨界商业业态;控制发展的业种业态:摊位式的专业(批发)市场、仓储式商场、家具专业店、大型综合超市;禁止发展的业种业态:农贸市场(对已有的农贸市场,应进行升级改造)、旧货市场。

福田中心商业区、南山后海商业中心、宝安中心商业区、龙岗中心商业区、龙华新城商业中心(5个)

区级

商业中心

一站式购物

商业集聚度较高,以零售功能为主,经营品种品类齐全,满足本地居民一次性购满购足的一站式购物需求。商业面积5万平方米以上;服务人口逾5万人,年营业额超过8亿人民币,客流以本区或周边几个街道居民为主体。

鼓励发展的业种业态:社区型购物中心、百货店、品牌专卖店、专业店、餐饮娱乐网点、文化休闲网点;控制发展的业种业态:大型商品交易市场、仓储式商场、大型综合超市等。禁止发展的业种业态:农贸市场(对已有的农贸市场,应进行升级改造)、旧货市场。

东园路、深南东、梅林、南头、南油、西丽、华侨城、蛇口、盐田、西乡、新安、沙井、龙岗墟、布吉、坂田、横岗、光明新中心、坪山新中心、葵涌、观澜等商业中心(20个)

社区(产业园区)商业

便利购物与日常消费

商业一定程度集聚,在功能上满足社区居民或产业园区员工日常生活购物需求;主要配置日常生活消费必需的零售、餐饮、洗衣、家政等商业服务。按照居住区及产业园区规模大小分类设置社区(园区)商业配套规模,商业面积不超过5万平方米。

业态上以超市、便利店、连锁餐饮店、连锁药店及生活服务业态为主,按照不同社区商业类型进行具体选择配置(详细见社区商业布局规划)。

根据居住区和产业园区规模大小和空间分布形态,一般采取集中布点或沿街布点的方式,选择位于居住区聚集地、人流集中、交通便利处布局。

特色商业街区

特色商品或服务消费

在功能上以满足特定消费群体对特定商品或服务的选择性需求;以特定的产业或人文特色为支撑,具有相同特点的商业一定程度集聚,以零售或餐饮功能为主,兼具配套和少量批发功能。

特色商业街商业网点在空间上呈线状分布,以零售和餐饮为主,业态上以主题商城、专业店和专卖店为主。特色商业区商业网点在空间上呈组团式集聚,所经营商品一般不超过3大类,主要品类或服务网点比例超过50%,业态上以主题商城、专业市场、专业店和专卖店为主。

特色商业街(8个):盐田中英街、龙岗墟商业街、福田八卦岭餐饮街、南山曲水湾餐饮酒吧街、盐田海鲜街、龙岗坂田手造文化街、公明老街历史文化步行街、鹏城岭南风情商业街;

特色商业区(5个):盐田大梅沙购物村、南山欧洲城、龙岗横岗眼镜城、航空新城商业综合体、太子湾滨海娱乐休闲区

(一)国际商业中心

——罗湖“金三角”国际商业中心,位于由笋岗路、红岭路、文锦路和深圳河围合而成的区域内,主要涵盖宝安南、东门、人民南等重要商业区。打造商业服务功能齐全、面向国内外高端消费者、具备超广域辐射能力和国际影响力的高端商业中心。

加快蔡屋围片区城市更新,扩展高端商业空间,引导现代新型业态和国内外顶级品牌聚集,强化“商旅文”的联动发展,构建深圳高端商业聚集地。加快人民南片区改造,重点发展各类中高端商业和娱乐服务业设施,打造深港两地知名商业品牌集聚的中高档消费区。深化东门片区改造,鼓励业态融合跨界创新,打造24小时都市乐活中心。推动湖贝片区改造,打造湖贝时尚生活消费区。加快规划建设步行连廊,打通人民南-东门-宝安南商业的交通微循环,增强商业集聚效应。

(二)市级商业中心

——福田中心商业区,东起彩田路,西至新洲路,北临深南大道,南接滨河大道。打造集购物、餐饮、休闲、娱乐、会展和商务服务于一体的具有深圳特色的中高端综合商业区。

结合岗厦片区旧城改造和广深港轨道交通枢纽站建设,合理规划开发地下商业空间,加强商业设施与轨道交通设施之间的衔接,增强区域商业聚集效应。完善商业区服务功能,增加会展中心周边餐饮网点,为会展等商务活动提供配套服务;增加中高档休闲娱乐服务网点,提升商业区夜间商业氛围;加强停车场等配套设施建设,

——南山后海商业中心,东起沙河西路,西至南海大道,北临滨海大道,南至创业路。打造中高端商业设施聚集、独具滨海特色,集购物、餐饮、休闲娱乐、酒店住宿等功能为一体的现代滨海商业区。

引进具有滨海风情特色的综合商业设施,推动商业向地铁后海站以东延伸,与深圳湾体育中心、深圳湾生态公园衔接,进一步营造商业区的滨海特色,增强商业吸引力。整合商业区空间,合理规划建设人行系统,避免后海滨路、科苑路等城市主干道对商业设施的切割,保障各商业街区的连续性。

——宝安中心商业区,东北至宝安大道,东南至新安一路,西南临海,西北至新安六路。打造集购物、餐饮、休闲、文化娱乐于一体的现代“一站式消费”商业中心。

加快引进都市型购物中心,带动片区商业发展。促进品牌专业店集聚,鼓励发展影剧院、茶艺街、酒吧街等休闲文化娱乐服务网点和星级酒店住宿网点,营造自然、轻松的购物休闲娱乐环境。配套建设停车场、智能交通、人行系统、信息标识等设施,塑造现代化商业区形象。

——龙岗中心商业区,以深圳东部超级CBD为核心,发展成为全区经营档次最高、国内外商业品牌汇聚,面向深圳东部、辐射周边城市的综合商业中心。

依托片区内城市更新建设,发展辐射能力较强的复合型跨界融合商业设施,着重发展与片区商务活动相匹配的中高端零售、餐饮及休闲娱乐网点,满足一站式消费需求。加快完善片区内商业配套设施,围绕正在规划的超级CBD、正在建设的“三馆一城”和已经建成的世贸中心、万科广场、珠江广场等商务商业核心区,积极建设二层空中廊道系统,打通交通微循环,消除龙翔大道、龙岗大道对整体商业区的隔断,推动商业集聚氛围的形成。

——龙华新城商业中心,由龙华商业区和深圳北站商务区两个片区组成。深圳北站商务区位于人民路、白龙路、致远中路和梅龙路围合区域;龙华商业区位于龙华路、工业路、人民路、龙观路围合的区域内。深圳北站商务区重点发展与交通枢纽和商务服务相匹配的高端主题商业、酒店住宿等,使之成为集商务、购物、金融、酒店、餐饮、休闲娱乐于一体的“高铁经济商圈”,成为深圳中轴极具辐射效应的城市商务商业中心;龙华商业区着重发展零售、餐饮和休闲娱乐设施,使之成为商品档次齐全、业种业态丰富的一站式消费中心。

(三)区级商业中心

——东园路商业中心,北起深南大道,南至东园路,西临上步路,东至红岭路。重点增强同心南路以东区域商业服务能力,加强商业街道路、标识等公共配套设施建设,强化小型网点经营管理,提升商业档次。

——深南东商业中心,位于深南东商圈,主要包括黄贝岭地铁综合换乘站、黄贝岭村、新秀村、三九大酒店和秀南工业区。以轨道交通建设、黄贝岭旧村重建等城市更新改造为契机,拓展深南东商圈范围,优化城市空间和生态环境,推动片区形成以古玩展示交易、轨道交通枢纽商业为特色,集中小企业商务办公、文化娱乐、美食购物、休闲活动于一体的区级商业中心。

——梅林商业中心,位于皇岗路、香梅立交、北环大道和梅观公路及二线巡逻线所围合的区域。加强引进社区型主题购物中心、国内外知名品牌连锁专卖店等,提高商业网点集中度,增强商业服务水平。

——南头商业中心,北靠深南大道,南至学府路,东临南山大道,西至月亮湾大道。着重对南新路两侧的商业网点进行整合提升,沿南头街改造建设特色餐饮美食街,完善区内购物环境,提高商业经营档次。

——南油商业中心,集中在南海大道与东滨路交汇处,创业路以南、后海大道以西区域。以南油文化广场为核心,增加现代文化、休闲娱乐服务网点,满足区内居民及商务人士的消费需求。加快南海大道西侧印刷厂、服装城升级改造,引入研发、设计、展示、交易等现代高端产业环节,配套建设商业、星级酒店等设施,提升整体商业环境。

——西丽商业中心,位于西丽—留仙洞片区,留仙大道和沙河西路交汇处。充分利用毗邻高校和高端产业集聚区优势,加大力度提升片区城市功能,为创新人才提供宜居生活空间,建设成为商业服务发达的区级商业文化中心。

——华侨城商业中心,位于广深高速公路、侨城东路、深南大道、沙河东路所围合的区域。积极发展大型综合超市、新型综合服务平台、私人定制业态及特色餐饮、酒店住宿、生态休闲娱乐设施等,加强商业与旅游的紧密结合,营造良好的旅游商业氛围。

——蛇口商业中心,位于南海大道、招商路、公园南路、望海路围合的区域内。结合深圳湾游艇会建设运营,规划建设以游艇俱乐部、游艇相关配套运动产品专卖为特色的主题商业街,改造提升特色餐饮街,逐步增强片区的商业特色。

——盐田中心商业区,北靠深盐路,南至沙头角海岸,东至海山路,西至沙头角口岸。结合海滨高尚住宅的开发,积极引进高品位的主题购物中心、专卖店等商业设施和高星级酒店住宿设施,规划建设海滨风情主题休闲餐饮特色街,增强商业特色,提升商业服务水平。

——西乡商业中心,位于由宝安大道、新安六路、海滨大道和碧海湾公园东围合的区域内。重点发展大型连锁生鲜超市、日用百货、新型综合服务平台及特色餐饮等业种业态,与宝安中心商业区协同发展。

——新安商业中心,位于由宝民一路、新安二路、前进一路、裕安二路围合的区域内。围绕海雅缤纷城,鼓励发展品牌专业店、专卖店、主题商场、影剧院、特色商业街等商业设施,增强商业聚集效应。

——沙井商业中心,位于以新沙路为轴,上星、坣岗、沙头三点为中心的三大商圈形成的区域内。积极引进综合型购物中心、品牌专卖店、专业店等,提升商业区经营水平。依托海上田园生态区,积极规划建设郊区型生态主题购物中心、具有生态特色的休闲度假酒店等设施,营造商业区特色。

——龙岗墟商业中心,位于由碧新路、龙园路、龙平东路和建新路所围成的区域内。结合老墟镇城市更新,加快保护和修复传统文化建筑,挖掘和振兴传统商业文化,强化龙岗老街的商业特色,形成具有传统特色的消费和服务街区。

——布吉商业中心,位于由吉华路、龙岗大道、吉政路、中兴路围合的区域内。加快推进轨道站点周边城市更新,鼓励发展社区型购物中心、专业店、专卖店、定制设计小店、特色创意店等现代业态,建设代表布吉形象的新商业中心,营造新商业环境,满足周边区域居民消费需求。

——横岗商业中心,位于由龙岗大道、水官快速路、横坪快速路、平盐铁路所围合的区域内。鼓励引进社区型购物中心、眼镜主题餐饮+展示交易、品牌专卖店、专业店和影剧院等商业设施,加强营造休闲娱乐氛围,打造服务于横岗街道及其周边区域的综合商业中心。

——坂田商业中心,位于由五和大道、吉华路、坂雪岗大道、雅园路所围合的区域内。加快推进坂田片区的城市更新和商业布局,以星河WORLD等高品质居住社区的开发建设为契机,打造中高端现代商业服务设施,培育坂田新商业中心。

——光明新中心商业区,位于由光明大道、华夏二路、光翠路及光明大街所围合的区域内。积极引进主题购物中心、大型专业店和品牌专卖店,规划建设特色商业街,配套发展文化娱乐、星级酒店、餐饮、酒吧等服务网点,优化区域内交通组织,结合轨道站点挖掘地下商业空间。

——坪山新中心商业区,位于由深汕公路、飞跃路、龙坪大道和丹梓西路所围合的区域内。结合新区产业发展,重点发展主题购物中心、以高新技术产品体验展示交易为核心的大型主题商场或体验店,配套发展文化娱乐、高星级酒店、餐饮、酒吧等服务网点。

——葵涌中心商业区,位于葵涌街道办事处中心区。紧密结合旅游发展,引进大型综合性超市、旅游商业广场、特色餐饮、酒店住宿、生态休闲娱乐等设施,扩大商业规模,培育商业氛围,为游客提供特色商业服务。

——观澜商业中心,位于广场沿河路、环观南路、大和路围合的区域内。结合观澜河“一河两岸”景观提升工程,引进综合型社区服务平台、特色餐饮、创意工坊、生态艺术精品店、休闲文化娱乐等商业设施,增强生态休闲商业氛围,注重轨道站点商业开发及与商业区的交通衔接。

(四)社区商业

社区商业在功能上满足居住区居民或产业园区员工日常购物和生活服务需求。

按照“10分钟社区商业圈”的建设目标,完善社区商业购物、餐饮、生活服务功能。根据规模和商业类型,社区商业分为社区商业中心、居住区商业中心、邻里商业单元三种居住区商业集聚区类型及产业园区商业。

——加快“10分钟社区商业圈”建设。以市场为导向,发展布局合理、业态齐全、功能完善、方便快捷、管理有序、商居和谐的“10分钟社区商业圈”。居民步行5分钟可实现便利性购物、早餐等服务需求;10分钟可实现日常购物、各类餐饮、社区综合服务、用品维修服务、休闲健身、美容美发等需求。

——完善社区商业三大基本功能。社区商业中心和居住区商业中心应具备三大功能:购物功能,满足居民对常用生鲜、熟制食品及调味品、日常消费品、图书、音像等文化用品、国家基本药物品种的购买需求;餐饮功能,提供早餐、正餐、订餐送餐和日常快餐服务;生活服务功能,提供美容美发、维修、家庭、洗衣和照相冲印等服务。

——规范提升社区商业。按照社区商业发展标准,推进社区商业规范化发展。鼓励社区商业增强餐饮、居民服务业态配置。推进社区商业连锁化品牌化发展,鼓励连锁零售企业进驻社区,逐步改变社区商业小、散、乱的状况。鼓励社区商业线上线上协同发展,搭建智慧社区平台,为居民提供一站式购物和生活服务,提升社区商业的便利性。

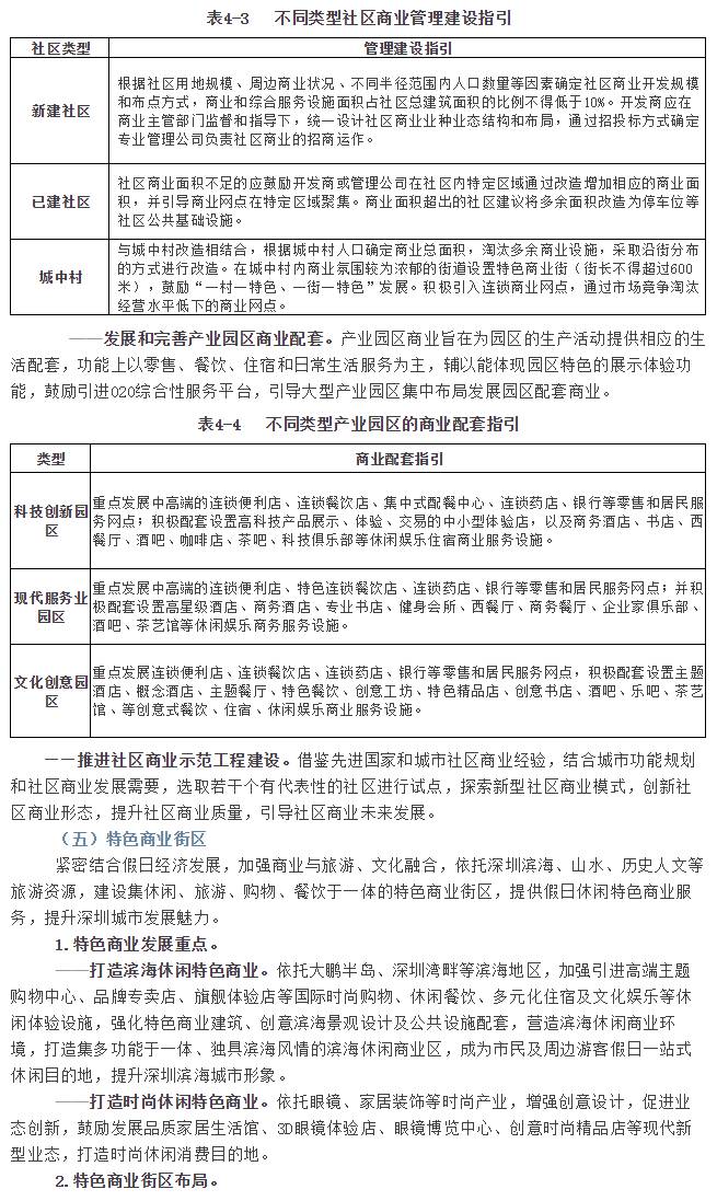
——分类引导社区商业的发展。对于新建社区、已建成社区和城中村,分类引导社区商业发展。

表4-6 特色商业区布局及建设指引

五、商贸批发体系布局规划

规划期内重点发展“国际商贸功能区—市级商贸功能区”两个层级的商贸批发体系,促进商贸功能区电子商务应用,完善线上线下一体化服务功能,拓宽市场范围,打造全球商品采购中心和分销中心,增强深圳在产业价值链中的竞争力,提升深圳在国际商品贸易中的地位。

表5-1商贸功能区一览表

(一)国际商贸功能区

——华强北—深业上城消费电子国际商贸区,包括东起上步中路、西到华富路、北起红荔路、南到深南路的华强北商圈以及 位于皇岗路与笋岗路交汇处的深业上城,总占地面积约157万平方米,商业建筑面积85万平方米以上。

加快华强北商圈的升级改造,鼓励华强北电子市场向品牌体验、电子商务、企业总部、设计、展示、定制、供应链管理、售后服务等方向转型升级,进一步扩大华强北“中国电子第一街”的影响力。加快深业上城中国国际消费电子展示交易中心建设,以深业上城5万平方米产业空间为核心,以华强北“中国电子第一街”为支撑,突出科技、创新、时尚三大要素,力争打造一个集高端消费电子新品发布、展示展览、用户体验、投资洽淡、合作交易五位一体的、立足深圳、服务全国、面向全球的国际消费电子展示交易平台以及深圳电子信息产业创新高地。加强深业上城与华强北商圈联动,打造华强北—深业上城电子产业聚集群,鼓励企业将深业上城展示交易中心作为品牌新品发布会举办地,并将新品首先投放到华强北商圈。

——水贝布心黄金珠宝国际商贸区,位于由布心路、田贝四路、翠竹路以及文锦路围合而成的区域内,占地面积约200万平方米,商业建筑面积60万平方米以上。

加快特力—吉盟工业区改造、水贝黄金珠宝产业集聚基地二期工程建设,围绕水贝珠宝展示中心,引导设计研发、高端定制、展示、体验、销售、培训、检测、公共服务、旅游等功能聚集,建设成为具有国际影响力的时尚珠宝产业总部集聚区、珠宝创意设计研发中心、时尚珠宝消费体验中心、国内外著名的旅游购物目的地。

 

(二)市级商贸功能区

——罗湖笋岗 清水河时尚特色商贸区,南起笋岗东路,北至布吉二线关口,东起布吉路和洪湖西路,西至红岭北路和红岗路,占地面积约470万平方米,商业建筑面积100万平方米以上。

围绕工艺礼品、服装服饰、家居家饰、汽车展示等时尚特色产业,重点推进时尚工艺创意文化中心、时尚服饰设计中心、国际家居装潢采购交易中心、国际汽车博览中心、高端汽车橱窗展示大道等项目建设,打造集国际采购、展示销售、供应链服务、金融服务、商务办公、酒店住宿等功能于一体的时尚特色商贸区。

——大铲湾展示配送商贸区,位于宝安区内,毗邻前海和宝安中心区,商业建筑面积130万平方米以上。

以深中通道建设为契机,适当保留港口物流用地,重点发展进出口商品集散、高端海产品交易、高端进口汽车展示和跨国商贸服务,形成集展示体验、采购贸易、信息服务、物流配送等功能于一体的国际商品贸易中心,推动内外贸易一体化发展。

——海吉星食尚港,位于龙岗区平湖物流基地内,总占地面积536万平方米,商业建筑面积420万平方米。

推进食品电商交易平台、绿色食品检验检测基地、国际食尚城、食尚水街、国际食品保税仓、农产品总部基地、大吨位冻库及住宿等设施建设,打造集农产品加工、批发、进出口交易、认证、食品溯源、配送、金融服务、电子商务服务等功能于一体的农产品交易平台和“绿色交易”物流枢纽中心。

——平湖华南国际原料城,位于龙岗区平湖物流基地内,规划占地面积约110万平方米,商业建筑面积150万平方米以上。

加快推进华南城3号广场建设,深入推进线上线下新型商业模式创新,拓展综合物流、电子商务、质量检测、会议展览、酒店住宿、金融结算、信息交流、研发咨询、餐饮休闲等服务功能,建设成为立足深圳、面向全国的以工业原材料交易为主的现代综合商贸物流中心。

——大浪时尚创意城,位于大浪石凹及周边片区,占地4.6平方公里,商业建筑面积100万平方米以上。

加快旧工业区改造升级和功能转换,积极推进龙泉商务酒店及总部大楼、嘉安达总部大厦建设,促进大浪时尚服饰特色商业街、服装专业市场和时尚购物街区的规划建设,推动时尚服装品牌发展,传播时尚文化,引导时尚潮流,打造国内时尚品牌之都,形成引领时尚风潮的“创意之城”。

六、互联网商业布局规划

深化电子商务应用,着力打造一批在全国有较大影响力的电子商务平台;加强跨境电子商务展示交易平台布局建设,打造全球进口商品交易中心;加快电子商务集聚区发展。促进互联网商业与实体商业的融合发展,推动商业模式创新,拓宽全球服务市场,提高深圳商贸业国际竞争地位。

(一)电子商务平台布局规划

深化电子商务应用,依托本地电子信息、服装、钟表、珠宝、眼镜、家具等优势领域,培育一批推动本地特色与优势产品对外销售的专业垂直电子商务平台,形成若干细分领域专业化龙头骨干平台企业。在农产品、电子产品、元器件等领域,培育一批集交易、结算、信息、物流和融资服务于一体的电子商务平台,并力争使平台成为华南地区乃至全国有重要影响力的商品交易中心和定价中心。引导电子商务企业拓展服务领域和功能,积极推动教育、培训、医疗、文娱、旅游等服务领域电子商务平台发展。推进电子商务公共服务平台建设,从标准制定、交易服务、诚信服务、宣传推广、跨境服务等角度,推动电子商务公共平台发展。

(二)跨境电商展示交易平台布局规划

发挥深圳海陆空区位交通优势和保税区资源优势,在前海跨境电子商务产业园、盐田综合保税区、福田保税区、华南国际物流园、机场保税物流中心等保税监管场所,建设一批“跨境电商+保税展示交易”平台,打造全球进口商品交易中心,满足市内外消费者对进口高端商品的需求,逐步引导境外消费回流。推动保税延展,逐步在罗湖“金三角”商业中心、福田中心商业区等人流密集商业中心建立“跨境电商+保税展示交易延展平台”,将保税展示交易功能延伸,便于消费者体验、采购。

(三)电子商务集聚区布局规划

依托福田国际电子商务产业园、蛇口网谷、前海(全球)跨境电子商务产业园3个国家电子商务示范基地及其他电子商务产业园区,加快深圳电子商务聚集发展。吸引与电子商务发展紧密相关的网络技术、数据分析、信用认证、网络推广、管理咨询、在线培训等第三方服务入驻集聚区,构建电子商务产业生态链,进一步促进电子商务创新发展,推动新商业模式在商贸领域的应用。

七、规划实施保障措施

(一)强化商业配套基础设施建设

强化交通规划与商业网点规划的衔接,加强商业集聚区公交与轨道交通的接驳,进一步提高商业聚集区的可达性。加强商业集聚区停车设施的建设,提高大型商业网点停车设施配置标准,推广智能停车引导系统,解决商业集聚区停车难问题。加强商业集聚区交通组织,改善交通环境。

研究编制深圳城市配送体系规划及实施方案,推进城市配送体系建设,为商业发展提供物流保障。推动冷链物流体系建设,降低农产品流通成本,保障农产品供应安全。进一步优化我市物流车辆泊位设置,切实解决城市物流配送停车难、卸货难等问题。

推进信息网络基础设施建设,在公共区域及商业集聚区加强免费WIFI热点设置,提供安全便捷的公共无线网络服务,为实体门线开展线上线下协同业务提供支撑。

加强商业集聚区配套设施建设,坚持以人为本理念,合理设置休息设施、标识设施、无障碍设施以及绿化景观设施等。

(二)保障商业用地

建立相关规划之间的衔接机制,加强商业网点规划与城市空间规划的衔接。对大型连锁企业、电子商务企业配送中心等重要商业设施用地给予重点支持,优先安排。落实新建社区商业和综合服务设施面积占社区总建筑面积的比例不得低于10%的政策。加强统一规划设计,推动商业聚集区地下空间的合理开发。

(三)加强政策扶持

认真贯彻落实市政府近年来出台的有关支持商贸流通业和电子商务发展的相关政策意见,每年安排专项资金扶持商业创新发展,引导商贸流通企业发展连锁经营,加大电子商务应用,创新流通技术和商业模式。

引导股权基金、创业基金、产业基金等投资商贸流通企业。推动商业银行开发符合商贸流通行业特点的融资产品,大力发展商圈融资、供应链融资等创新型贷款。促进信用担保机构加大对商贸流通企业贷款的担保支持力度,解决商贸流通企业融资难题。

(四)优化政府管理

加强规划落实的组织领导,建立由分管市领导担任召集人、各区政府及市政府相关部门共同参加的商业网点规划实施协调联席会议制度,形成市区协同、部门联动的工作机制,统筹推进规划的实施。通过多种媒体渠道进行规划宣传,积极引导公众参与规划落实的监督,形成全社会共同推进规划实施的合力。

加强对商业网点建设的监测和预警。定期开展商业网点调查,建立商业网点数据库和公益性商业网点地理信息查询系统,将商业网点数据的更新和披露工作制度化,引导企业理性投资。健全全市商业网点建设的动态预警机制,加强对大型商业设施建设的引导,促进商业网点的合理有序发展。

完善有关商贸流通业的地方性法规,加快形成统一开放、竞争有序、公平诚信的法治化营商环境。

来源:深圳市经济贸易和信息化委员会

编辑:郑则彬